tit xygk
&
双创赛事

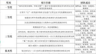
为深入学习贯彻党的二十大精神,积极助力实施科教兴国战略和响应创新驱动发展战略,主动顺应人才培养需要,推动我校创新创业教育,培育优良创业项目,并营造良好的实践育人文化氛围,引导广大青年学生努力培养科学精神和科学态度,我校于2023年4月2日成功举办第七届“挑战杯”厦门大学嘉庚学院大学生课外学术科技作品竞赛的校决赛。国际商务学院在本届校赛中获得特等奖1项、二等奖1项、三等奖3项。本届“挑战杯”校赛吸引了国际商...

2023-04-04
作者:赖柯华

全国大学生商业精英挑战赛品牌策划竞赛由全球华人营销联盟(GCMF)、中国国际贸易促进委员会商业行业委员会、中国国际商会商业行业商会、中国商业文化研究会和中国商业经济学会联合举办。该比赛旨在加快推动经济贸易应用型、复合型和创新型人才的培养,提高商贸领域技能型和应用型人才培养质量,深化校企合作,并基于产学合作模式,培养高度的团队合作意识及创新实践能力。本次品牌策划竞赛校赛由厦门大学嘉庚学院国际商务学院主办,...

2023-03-27
作者:钟艳萍

为深入学习宣传和贯彻党的二十大精神,切实推进我院第十八届“挑战杯”竞赛工作,进一步引导我院学子努力培养科学精神和创新意识,积极学习科学知识和科学方法,以奋斗姿态书写绚丽青春篇章,为代表厦门大学嘉庚学院的荣誉而战,献礼厦门大学嘉庚学院的20周年校庆,2月16日中午,我院在经管#A413举行了第十八届“挑战杯”全国大学生课外学术科技作品竞赛启动仪式暨重点项目备战推进会。到场参会的有国际商务学院党总支书记刘莉,院...

2023-02-17
作者:赖柯华

2022年首届“典阅杯”全国高校跨境电子商务综合能力大赛全国总决赛於12月11日落下帷幕。我校由国际商务学院谢德鑫老师指导带队的「厦门大学嘉庚学院 1 队」、「厦门大学嘉庚学院 3队」、「厦门大学嘉庚学院 2队」三只队伍于11月12日分别荣获省级复赛一、二、三等奖,其中「厦门大学嘉庚学院 1 队」晋级全国赛,并于12月11日荣获全国总决赛一等奖。本届大赛由中国国际贸易协会主办,湖南典阅教育科技有限公司承办,跨境电商教育发展...

2022-12-13
作者:

一、赛事简介全国大学生商业精英挑战赛品牌策划类竞赛(B类),是基于当下市场发展背景,为进一步推动高校品牌策划能力教育,培养顺应时代发展潮流的品牌策划人才,落实理论与实践相结合的教育理念,促进产学合作与国际交流协同发展,锻炼与培养学生组织、策划、市场洞察力等能力的综合性赛事。二、参赛对象厦门大学嘉庚学院全体在校生三、竞赛组织主办单位:全球华人营销联盟(GCMF)、中国国际贸易促进委员会商业行业委员会、中...

2022-11-22
作者:​国际商务学院

尊敬的各位B、C类竞赛负责老师、各位同学:根据《厦门大学嘉庚学院学生创新创业实践活动奖励办法》(2020年修订),学校自即日起启动本学期本科学生B类、C类学科竞赛奖励申报工作。现将有关事项通知如下:一、申报对象我校各年级在籍本科学生。二、申报范围2022年5月1日至2022年10月31日期间,在B、C类创新创业竞赛中获奖的团队及个人,非此期间的获奖项目不予受理。三、申报时间即日起至2022年11月16日(周三)17点,逾期申报将不...

2022-11-03
作者:

一、赛事简介 “正大杯”全国大学生市场调查与分析大赛是由教育部高等学校统计学类专业教学指导委员会与中国商业统计学会共同主办的全国性市场调查大赛,是一项基于大数据时代背景,以市场调查与分析为核心,引导大学生创新和实践的综合性赛事(B类)。赛方坚持立足专业,以传播知识,鼓励创新、加强学术交流为己任,不断提高市调大赛的含金量。其旨在引导学生深入阐释调查研究的意义和方法,提高分析调查和创新实践能力,培养组织...

2022-10-14
作者:国际商务学院

国际商务学院的同学们:为增强学生创新创业意识,提高创新创业能力,深化我校创新人才培养改革。现启动2022-2023学年大学生创新创业训练计划(校级)项目(以下简称“大创项目”)申报工作,具体事项通知如下:一、项目建设原则及管理组织形式项目建设应秉持“兴趣驱动、自主实践、重在过程”的原则,学生在教师指导下自主选题和设计实施方案,独立完成项目。院系面向学生开展大创项目申报专题宣讲活动,鼓励师生积极参与申报。申...

2022-09-21
作者:

KITTIN时尚团队成员省赛现场合照我敢闯,我会创。更国际、更教育、更全面、更创新。2022年7月20日至2022年7月21日,第八届福建省“互联网+”大学生创新创业大赛在集美大学举行。其中,我院KITTIN时尚团队在主赛道本科生初创组中斩获第一,创下厦门大学嘉庚学院“互联网+”省赛历史以来最好名次。福建省“互联网+”大学生创新创业大赛由省教育厅、省中华职教社、省委统战部、省委网信办、省发改委、省工信厅、省人社厅、省农业农村...

2022-09-16
作者:钟艳萍 作者:陈文婷 摄影:黄馨 审核人:连智华

“正大杯”全国大学生市场调查与分析大赛由教育部高等学校统计学类专业教学指导委员会和中国商业统计学会共同主办,正大集团冠名。该比赛旨在吸引各高校优秀学子积极参与,通过对社会以及市场的观察,全方位提高组织策划、调查实施和数据处理与分析等的能力,培养社会责任感、服务意识、团队协作精神。本次正大杯校赛由厦门大学嘉庚学院国际商务学院主办,国际商务学院学生创新创业中心承办。4月6日,由于疫情影响,为配合学校防疫...

2022-04-08
作者:魏桐欣、申屠玎、陈宇杉 审稿:朱郑雯

3月26日至28日,第十七届“挑战杯”全国大学生课外学术科技作品竞赛终审决赛于线上圆满完成。本届大赛参赛作品共有1509件,竞赛评审委员会就内地作品评出特等奖作品49件(福建省2件)、一等奖作品109件(福建省2件)、二等奖作品320件(福建省11件)、三等奖作品755件(福建省24件)。我校“嘉”人再续佳话,一举夺得特等奖1项、二等奖1项以及三等奖2项,是全国“民办及独立学院”唯一斩获特等奖的高校。不论在获奖数量上,还是获...

2022-03-31
作者:传媒中心 魏佳老师

“致教杯”赛场再传喜讯!历经为期5天的线上跨境电商实操比拼,第五届“致教杯”跨境电商创新实践大赛全国总决赛终于落下帷幕。我校入围的七支队伍全部获奖,其中来自国际商务学院“回声嘹亮电商小队”以及来自管理学院“哥哥姐姐队”荣获全国总决赛二等奖、来自管理学院的人间苦瓜队、会计与金融学院的三带一队以及国际商务学院的搞完开派队、缺一不可队、德威队荣获全国总决赛三等奖,成绩斐然!全国高校商业精英挑战赛“致教杯...

2021-11-08
作者:撰稿:赵子辰、肖晓琳、周熙恒 审稿人:朱郑雯

第七届中国国际“互联网+”大学生创新创业大赛全国总决赛于10月15日在南昌大学成功举办。根据疫情防控要求,我省全部高校无法抵达现场参赛,通过搭建线上路演答辩室,借助线上会议平台与大赛现场的评委实时连线完成比赛。经过激烈的网络评审、复赛会评、争夺赛等环节,我院项目“小电快团”——以 POI 城市热点技术为入口,聚合小城生活服务的急先锋斩获全国银奖的好成绩。此外,“纯在科技--Web3D可视化智慧城市建设的引航者”项目...

2021-11-08
作者:牛青雅

为进一步推动校企深度合作、产教深度融合,深度激发学生科技创新活力。2021年5月28日星期五,国际商务学院院长助理、国际营销管理教研室主任连智华老师率学生团赴福建美庆热传科技有限公司进行交流学习。同行的有国际商务学院学子许蜀闽、高者、朱伟铭。美庆科技研发经理赖鹏辉先生系厦门大学嘉庚学院优秀毕业生,热情向我校师生介绍公司情况后带领师生参观相关设备,展示生产导热垫片设备的使用方法。参观结束后,校企双方共同围...

2021-06-04
作者:王如颖 摄影:双创中心
logo

©Copyright SIB 2003-2021 未经允许不得转载网站内容

text lxwm
text xmt
公众号
微博