 
								 
								3月26日至28日,第十七届“挑战杯”全国大学生课外学术科技作品竞赛终审决赛于线上圆满完成。本届大赛参赛作品共有1509件,竞赛评审委员会就内地作品评出特等奖作品49件(福建省2件)、一等奖作品109件(福建省2件)、二等奖作品320件(福建省11件)、三等奖作品755件(福建省24件)。我校“嘉”人再续佳话,一举夺得特等奖1项、二等奖1项以及三等奖2项,是全国“民办及独立学院”唯一斩获特等奖的高校。不论在获奖数量上,还是获...
 
								2022年4月13日,下午16:00在龙海万里川工业发展有限公司会议室召开了厦门大学嘉庚学院与台商联谊会合作伙伴研讨会。参加本次会议的有厦门大学嘉庚学院国际商务学院院长苏锦俊为代表的学院领导、台商投资区主要领导、台商联谊会会长黄信辉及台商联谊会相关会员单位代表等。会议由福建凯景新型科技材料有限公司陈富泽总经理主持。会议开始,苏锦俊院长围绕台商联谊会与厦门大学嘉庚学院合作平台协议、智能制造技术与咨询创新合同、未...
 
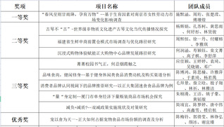
								“正大杯”全国大学生市场调查与分析大赛由教育部高等学校统计学类专业教学指导委员会和中国商业统计学会共同主办,正大集团冠名。该比赛旨在吸引各高校优秀学子积极参与,通过对社会以及市场的观察,全方位提高组织策划、调查实施和数据处理与分析等的能力,培养社会责任感、服务意识、团队协作精神。本次正大杯校赛由厦门大学嘉庚学院国际商务学院主办,国际商务学院学生创新创业中心承办。4月6日,由于疫情影响,为配合学校防疫...
 
								4月28日下午,国际商务学院期中教学交流座谈会在经管A#415会议室召开。本次座谈会目的在于加强师生交流,助推我院教育教学质量稳步提升。出席本次会议的有国际商务学院院长苏锦俊、国际商务学院党总支书记刘莉、院长助理兼国际经济教研室主任卢晨、院长助理兼国际营销管理教研室主任连智华、国际投资与统计学教研室主任杨迪川、国际商务教研室主任杨国梁、学院办公室秘书朱郑雯、教学秘书丁家媛、辅导员林琳及各班班长、团支书、学...
 
								11月18日,020年厦门市第十一届社会科学界学术年会“外向型经济高质量发展与小康社会建设”研讨会于我校公共教学楼1号楼101多功能厅顺利开展。此次研讨会由厦门大学嘉庚学院国际商务学院主办,并受厦门社会科学界联合会、厦门市社会科学院的指导和支持。厦门大学经济学院教授张少军、厦门大学马克思主义学院叶兴建、浙江师范大学经济与管理学院邹益民等嘉宾参与此次论坛。研讨会共分3个模块,分别为主论坛——“外向型经济高质量发展...
 
								11月10日星期二,国际商务学院期中教学检查学生座谈会在经管A#415会议室如期举行。本次座谈会目的在于加强师生交流,听取学生意见以更好加强我院学风建设工作。出席本次会议的有国际商务学院院长苏锦俊、国际商务教研室主任刘莉、国际营销管理教研室主任连智华、国际投资与统计学教研室主任王生喜、国际经济教研室主任杨国梁、学院办公室秘书朱郑雯、教学秘书丁家媛、行政秘书兼辅导员辛东亮及部分学生代表。会议由辛东亮老师主持...
 
								11月13日晚,国际商务学院在经管大楼301教室举办了主题为“跨境电商的发展趋势与专业学习”的讲座,本次讲座的主讲嘉宾为深圳市九方通逊电商物流有限公司福建省区域总监王超。九方通逊是国内最早一批转型并定位于服务跨境电商卖家的物流服务商,以“把中国产品更轻松的送达全球”为使命,通过多年的探索与创新,线路已覆盖美、加、日、英、德、法、意、西、澳、印、新等主流跨境电商市场。王超深耕物流行业多年,在跨境供应链市场...
 
								各位同学:为更好地实践我校的办学理念和办学宗旨,培养学生的管理能力和协调能力,2017年9月,我院国际经济教研室、国际营销管理教研室和国际商务教研室试行教研室主任助理制度,在第一批的实践中取得了良好的效果。为了更好地开展各专业教研室的管理工作,处理教研室的日常工作事宜,进一步对接专任教师、辅导员和学生等相关事务,国际商务学院三个专业教研室继续面向所对应的专业2015级、2016级优秀学生中招聘教研室主任助理。...
 
								近日,福建省社会科学规划办公室公布了2017年度福建省社会科学规划项目立项结果。我院刘凌老师的《福建省外贸增长的能源环境成本评估及政策研究》以及陈颂老师的《福建省企业对外直接投资的逆向技术溢出机制及效应研究》2个项目获批立项,为我院再创佳绩。较上一个年度,2017年度福建省社会科学规划项目虽然适当上调了立项项目的资助金额,但是立项数量有较大幅度减少。在此大背景下,本年度我院有2个项目获立项,进一步彰显了我院...
 
								科研工作是教育教学工作的重要组成部分,也是衡量高校教师教育教学水平的重要指标。科研工作的顺利开展,不仅有利于教学工作的开展和教师整体素质的提高,更有利于教育事业的可持续发展。随着国际商务学院的成立,在我院领导的大力支持和各行政部门的积极配合下,国际商务学院紧紧围绕校科研工作展开部署,以各级科教研项目为依托,以科研考核为动力,积极创建浓郁和谐的科研氛围。经过一年的厉兵秣马,我院教师科研能力不断增强,...
 
								根据《关于做好福建省教育科学“十三五”规划2017年度课题申报立项工作的通知》要求和《福建省教育科学规划课题评审实施细则》的规定,省教育科学规划办组织省内高校、省市教育科研机构的专家对各县(市、区)和各高校教育科研管理部门初审后报送的课题进行了评审,经网上公示和福建教育科学规划领导小组审批,我院苏锦俊副院长主持负责的《应用型本科高校国际化现状及对策研究》获批立项。随着当前高等院校国际间交流联系的增多,...
 
								近日,教育部高等教育司公布了有关企业支持的2017年第一批产学合作协同育人项目立项名单(教高司函〔2017〕37号)。我院朱智强院长和中小企业研究中心主任郑文坚老师负责的《新媒体运营课程建设》获批立项。此次立项是国际商务学院在省部级教育教学类项目上的一次突破,也是我院坚持创新创业教育改革的一次成果体现。该项目是在校企合作作为我国高等教育发展的重要战略之一的背景下,由教育部于2016年开始组织国内外知名企业与高校...
 
								2017年5月,我院潘鑫、詹珍辉等同学所带领的“Migrant”、小青年团队在厦门大学嘉庚学院第四届“挑战杯”课外学术科技作品竞赛中分别荣获一等奖和二等奖。在之后的第十三届“挑战杯”福建省大学生课外学术科技作品竞赛决赛中,“Migrant”团队的《如何造就“助风展翅,引凤还巢”——福建省农民工返乡创业现状调查与反思》获得二等奖,并入围国赛。
 
								3月27日,在我院副教授连智华老师的指导下,2014级市场营销专业学生詹珍辉和2014级国际经济与贸易专业学生潘鑫、王怡、盖怡然同学与连老师合著的两篇英文论文《Person-JobFitandCareerSelf-Efficacy:TheMediationofEmployability》和《HowImportantareEntrepreneurialMotivation,EntrepreneurshipPolicySupportEntrepreneurialIntention?AMediatingEffectModelOfPsychologicalSafety》成功在国际学术期刊《InternationalJournal...