回望2025年,创新创业的种子在校园持续生长,从校内实践到国家级赛场,从组织建设到人才培养,双创中心始终“创”造自己的影响力。这一年,我们用成果说话,用行动作答。现在,一起回顾属于我们的年度十大影响事件:
一、中国国际大学生创新大赛首个全国金奖!实现建院历史性突破
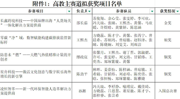
在中国国际大学生创新大赛(2025)中,我院师生团队斩获国赛金奖1项、银奖1项、铜奖1项。其中,《长鑫跨境科技——中国品牌出海“人货场关”一体化解决方案提供商》项目从校赛、省赛一路突围,最终问鼎国赛金奖。这是学院参赛以来的首个国赛金奖,实现建院以来在该顶级赛事中的历史性突破。


荣耀背后,是学院持续推进“赛教融合、以赛促创”的育人实践。依托课程优化、项目孵化与导师指导,学院逐步构建起系统化双创培养机制。此次突破,标志着学院双创实践教育迈上新台阶。

二、第十九届“挑战杯”捷报频传!再攀全国高峰
在挑战杯全国大学生课外学术科技作品竞赛中,我院学子斩获全国一等奖1项、二等奖1项、三等奖2项。这是学院第5次在该国家级顶级赛事中荣获全国奖项,持续保持高位突破,展现出扎实的学术创新实力与实践探索能力。

成绩背后,是学院长期深耕创新教育层面,围绕人才培养体系优化、实践训练强化与指导机制完善,不断提升学生科研与创新能力。连续突破,标志着学院双创教育迈入高质量发展阶段。

三、青春有为!创业校友刘宇荣登“胡润U30”
我院2018届校友刘宇荣获胡润百富评选的“胡润U30中国创业先锋”称号。作为微滴科技创始人兼CEO,他深耕科技成果转化领域,创办三家核心企业,并获评深圳市高层次人才。


创业的种子,早在校园时期便已萌发。求学期间,刘宇主动参与实践项目、组建团队,在学院导师的系统指导下不断完善商业模式与执行路径。从项目构思到团队协作,从落地推进到优化迭代,持续打磨实践能力与创新思维。从校园实践到产业创业的跨越,正是学院双创教育高质量培养成果的生动体现。如今,他持续与母校合作、反哺发展,也寄语学弟学妹在实践中成长、在实干中成才。
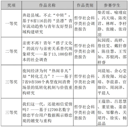
四、福建唯一、全国仅13项!蝉联“挑战杯”全国累进创新专项奖
在第十九届“挑战杯”全国大学生课外学术科技作品竞赛中,我院作品《奔赴县域,不止“中转”》荣获全国“累进创新专项奖”。该奖项聚焦青年“持续创新能力”,全国仅13项入选。我院不仅助力学校成为福建省唯一获此殊荣高校,更实现该专项奖连续两届蝉联。

项目聚焦“县漂青年”议题,团队跨8省116县开展调研,构建全国首个“县漂青年数据库”,研发“县域青年友好型城市生态指数”,形成6大维度18项核心指标体系。研究成果已被多部门采纳,并获得福建省委统战部领导肯定性批示。连续蝉联,是实力,更是长期深耕的结果。
五、大创项目提质扩容!验收成绩亮眼,立项规模再创新高
2024—2025学年大学生创新创业训练计划项目完成结题验收。经学校综合审定,我院共有60个项目通过验收,其中优秀5个、良好7个、合格48个。

分级结果表现突出——国家级项目验收为优秀5项、良好1项;省级项目验收为良好3项;校级项目验收为良好3项,质量结构持续优化。在新一轮立项中,2025—2026学年校级“大创项目”我院获立项61项,位居全校前列。项目规模稳步提升,实践育人体系不断深化,双创培养成效持续显现。
六、B、C类学科竞赛成果丰硕应用型人才培养成效显著
2025年,我院在B、C类学科竞赛中成绩亮眼,全年斩获国家级奖项53项、省级奖项38项,竞赛水平持续提升。

在全国高校商业精英挑战赛品牌策划大赛中,我院13支队伍晋级全国总决赛,获一等奖3项、二等奖9项、三等奖1项,创历史最佳战绩。厦门五缘游艇文化品牌策划团队荣获全国总决赛一等奖,并晋级全国精英赛、入围2025年(新加坡)全球品牌策划大赛,学院同时获评赛事“最佳院校组织奖”。在文旅与会展创新创业实践竞赛中,“风行者队”跻身全国前五,围绕文化遗产年轻化表达开展实践探索,体现了扎实的应用创新能力。


七、人工智能与双创教育融合推进构建数智化培养新模式
2025年,学院持续推进人工智能与创新创业教育深度融合,围绕“AI+国际商务”方向优化人才培养体系,探索数智化背景下双创教育新路径。
在课程与实践环节中,学院将人工智能工具融入商业模式设计、数据分析与战略决策训练,引导学生运用AI开展方案论证与项目优化,不断提升创新实践的专业化与科学化水平。在高水平赛事中,我院首次参加“协和杯”世界大学生人工智能+国际商务谈判大赛,荣获总决赛二等奖,指导教师聂清华获评“优秀指导老师”,实现人工智能赋能双创实践的新突破。

通过融合推进与实践应用协同发力,学院加快构建数智化、复合型创新人才培养模式,持续增强双创教育的时代适应力与发展动能。
八、双创文化贯穿全年!系列活动激发创新活力
2025年,学院学生双创中心以“青春为中国式现代化挺膺担当”为主题,系统推进双创文化建设,全年组织双创主题讲座、项目路演、赛事培训、成果展示、校友分享等系列活动数十场,覆盖学生千余人次,形成贯穿全年、层层递进的双创育人氛围。围绕国家级高水平赛事备赛需求,学院开展专项辅导、模拟答辩与项目打磨训练,推动优质项目持续孵化;依托双创文化节,集中展示年度创新成果与国家级竞赛历史性突破,形成成果示范效应,带动更多学生参与创新实践。

目前,双创文化已由阶段性活动转向常态化建设,从“少数人参赛”逐步走向“全员参与、分层培养”的育人格局。通过赛事牵引、平台支撑与文化引领协同推进,学院持续营造敢闯敢创、务实创新的良好氛围,推动创新创业教育深度融入人才培养全过程。
九、深化产教融合!创新创业实践基地协同建设再升级
2025年,学院与厦门中达集团、厦门小叶榄信息有限公司持续深化合作,共同推进创新创业实践基地建设,进一步强化校企协同育人机制。
依托实践基地平台,学院推动课堂教学与真实产业场景深度衔接,为学生提供项目孵化、商业策划与市场实践机会,增强创新成果转化能力。实践平台的持续升级,不仅为学院双创教育提供了稳定支撑,也为培养应用型、复合型人才夯实了实践基础。
十、青春逐梦结硕果!榜样力量引领前行
2025年,我院学子在个人成长与综合发展方面持续突破。柴若瑶、冯天瑞同学荣获“嘉庚之星”称号,李杼静、刘晨旭同学荣获校旅奖学金,一批青年学子在学习与实践中脱颖而出。在专业学习中夯实基础,在创新实践中锤炼能力,他们积极参与双创赛事与实践项目,在项目打磨与团队协作中不断提升综合素养,展现出扎实的专业能力与进取精神。

荣誉既源于个人努力,也得益于学院双创育人体系的长期培育。从课堂到赛场,从项目到实践,成长轨迹清晰可见。在学校“顶峰见”年度颁奖典礼上,奋斗者站上属于自己的舞台。此刻是收获,更是新的起点——顶峰见。
2025,每一次突破都凝结着无数次尝试;每一项荣誉背后,都是坚持与热爱的积累。2026,站在新起点,国际商务学院双创中心将继续深化双创育人体系,陪伴更多青年在时代浪潮中,向“新”而行,向“创”而进。下一段精彩,我们继续一起书写。
撰稿:国际商务学院双创中心 审核:连智华 辛东亮 陈艺杰